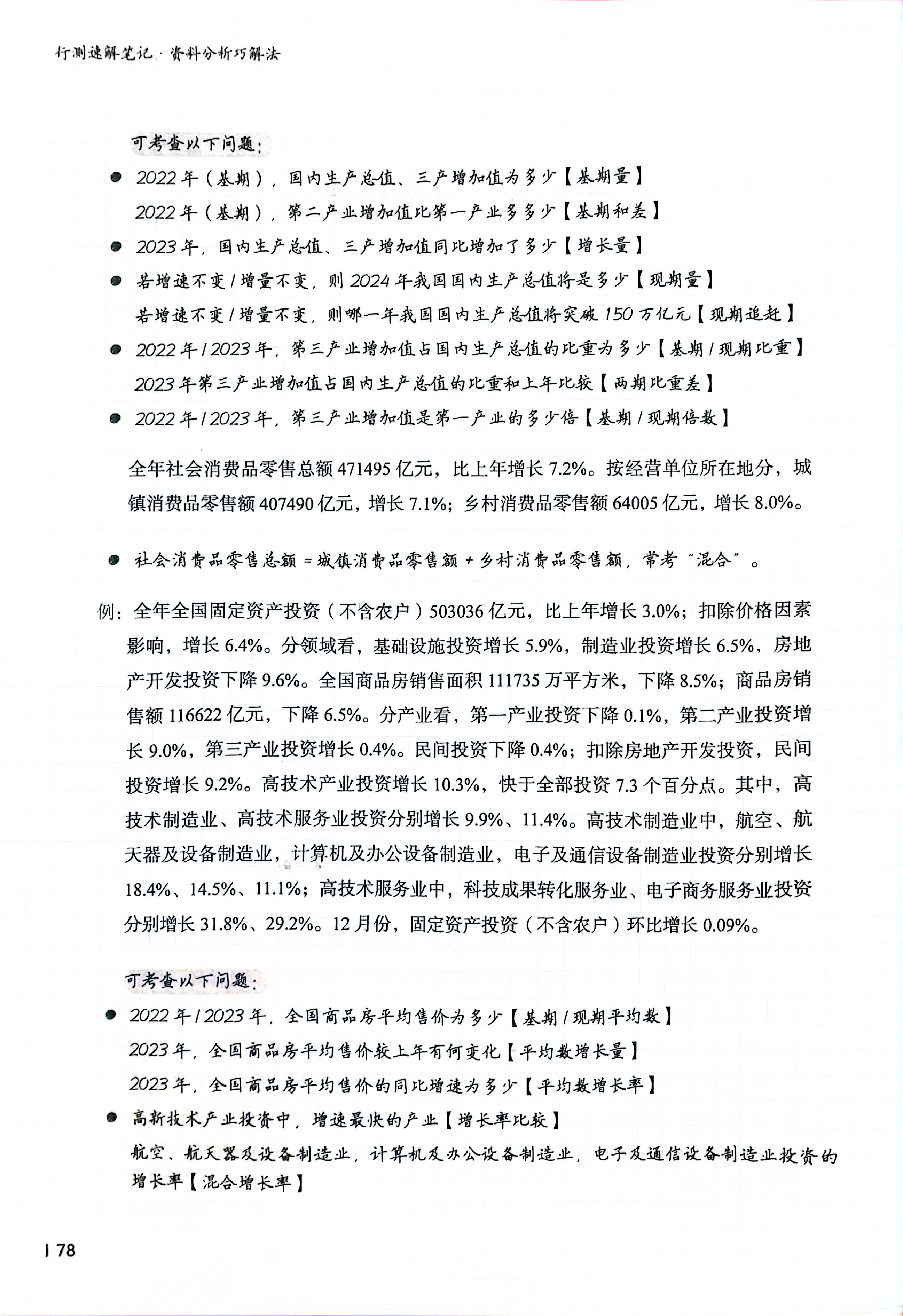
首页
秘书印象
秘书社区
材料定制
登录
注册
您当前所在位置:
网站首页
>>
公考行测
>> 资料分析
距离广告结束还有
秒
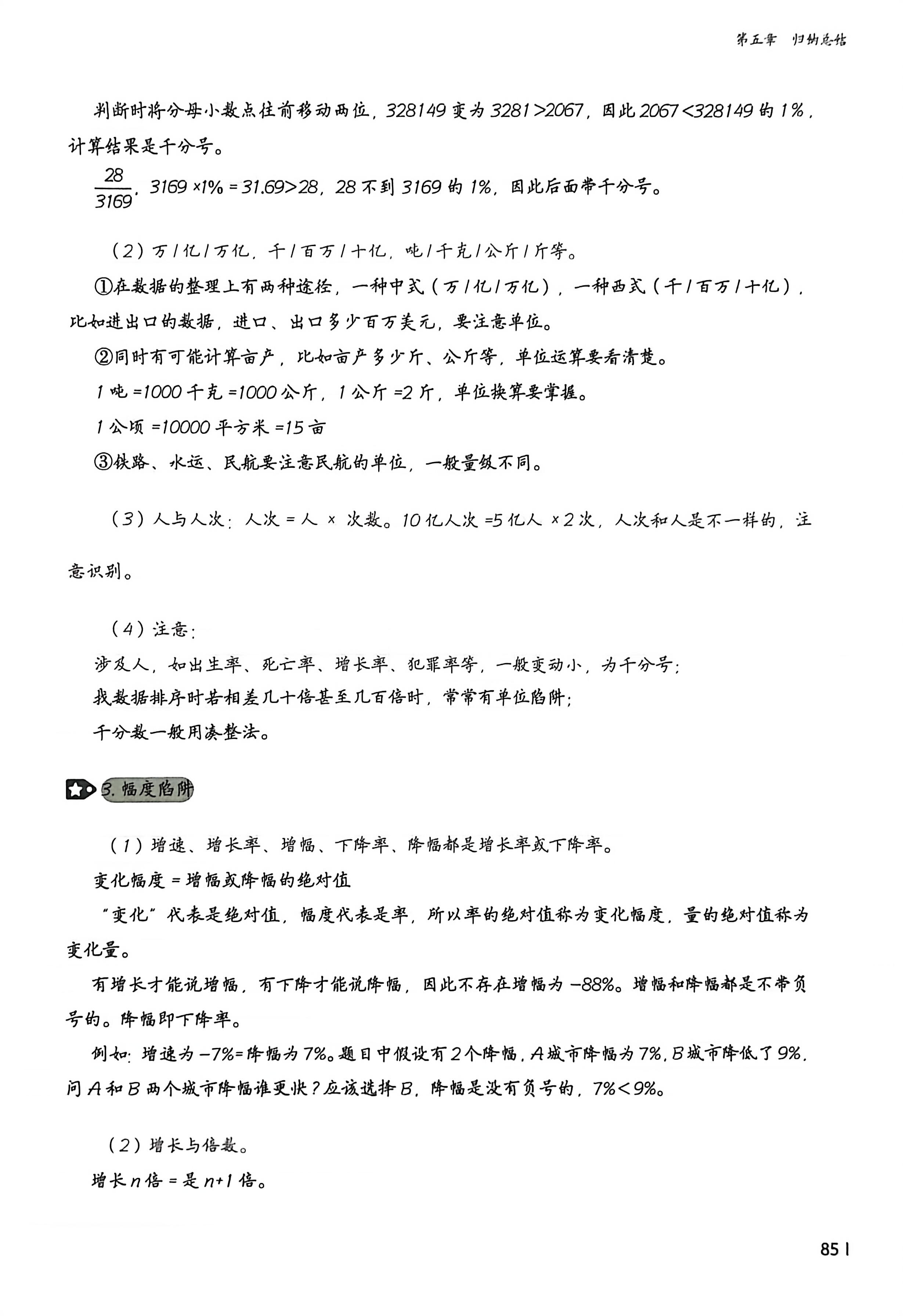
第五章 归纳总结
阅读数:77
文章字数:0
本文
注册
登录
后可收藏复制